乐山职业技术学院
211 |
985 |
双一流 |
综合
四川省
高职(专科)
省重点
公办
诚信、笃志、求真、创新
0833-2152910,2152600
https://www.lszyxy.edu.cn/
更多 >
图片
院校首页
历年分数
历年分数
历年分数
普通类
艺术类
体育类
招生计划
院校计划
投档规则(艺术)
投档规则(体育)
招生政策
招生简章
招生资讯
探校攻略
探校攻略
探校攻略
探校攻略
探校攻略
探校攻略
院校首页
> 招生简章
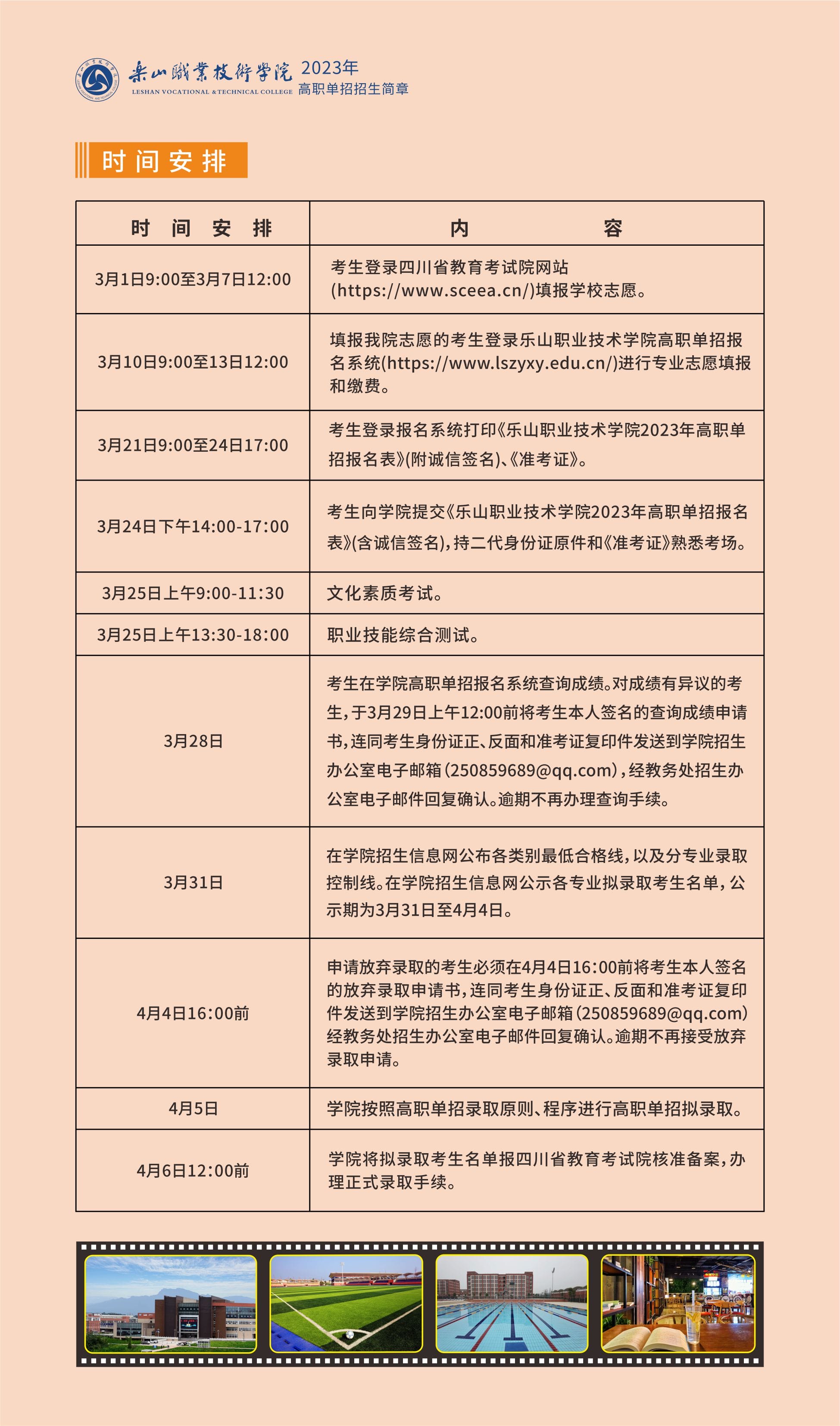
乐山职业技术学院2023年高职单招招生简章
2023-02-22 11:14:09 分享至:
招生简章
招生资讯
乐山职业技术学院2023年高职单招招生简章
2023-02-22 11:14:09